Theranostics 2025; 15(13):6255-6256. doi:10.7150/thno.113747 This issue Cite

Erratum

Oxygen carrier in core-shell fibers synthesized by coaxial electrospinning enhances Schwann cell survival and nerve regeneration: Erratum

Teng Ma1,2,3*, Yafeng Yang4*, Xin Quan5*, Lei Lu6, Bing Xia1, Jianbo Gao1, Fengyu Qi7, Shengyou Li1, Laihe Zhao1, Liangwei Mei1, Yi Zheng1, Yanbing Shen3, Zhuojing Luo1 Corresponding address, Yan Jin2 Corresponding address, Jinghui Huang1 Corresponding address

1. Institute of Orthopaedics, Xijing Hospital, Fourth Military Medical University, Xi'an 710032, China.
2. Research and Development Center for Tissue Engineering, School of Stomatology, Fourth Military Medical University, Xi'an 710032, China.
3. Hospital of 76th Group Army of PLA, Xining, 810000, China.
4. Department of Orthopedics, Fourth Medical Center of Chinese PLA General Hospital, Beijing, 100048, China.
5. Department of Plastic Surgery, Xijing Hospital, Fourth Military Medical University, Xi'an 710032, China.
6. Department of Oral Anatomy and Physiology, State Key Laboratory of Military Stomatology, School of Stomatology, Fourth Military Medical University, Xi'an, 710032, China.
7. Department of Orthopedics, General Hospital of Central Theater Command of PLA, Wuhan, 430070, China.
*These authors contributed equally to this work.

Published 2025-5-15

Citation:
Ma T, Yang Y, Quan X, Lu L, Xia B, Gao J, Qi F, Li S, Zhao L, Mei L, Zheng Y, Shen Y, Luo Z, Jin Y, Huang J. Oxygen carrier in core-shell fibers synthesized by coaxial electrospinning enhances Schwann cell survival and nerve regeneration: Erratum. Theranostics 2025; 15(13):6255-6256. doi:10.7150/thno.113747. https://www.thno.org/v15p6255.htm
Other styles

File import instruction

Corrected-article in Theranostics, Volume 10, 8957

 

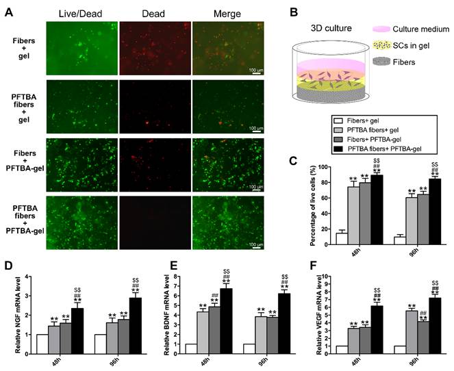
The authors regret that the original version of our paper, unfortunately, contained an incorrect picture in Figure 3A, where the images for the Fibers+PFTBA-gel group were mistakenly used for the PFTBA Fibers+gel group. The correct version of Figure 3A is shown below.

The correction made in this erratum does not affect the original data and conclusions. The authors apologize for any inconvenience that the errors may have caused.

 Figure 3 

Representative images of Live-Dead staining of the 3D cultured Schwann cells in each group (A). Schematic diagram of the process of preparing the 3D culture matrix (B). Percentages of living SCs for each group are shown in (C). mRNA levels of NGF (D), BDNF (E), and VEGF (F) in each group at 48 and 96 h after hypoxia.

Theranostics Image

Author contact

Corresponding address Corresponding authors: Zhuojing Luo, Yan Jin and Jinghui Huang, Institute of Orthopaedics, Xijing Hospital, and Research and Development Center for Tissue Engineering, The Fourth Military Medical University, Xi'an 710032, China. Phone: 86-29-84775285; Fax: 86-29-84775285; E-mail: zjluoedu.cn (Z.J. Luo) or yanjinedu.cn (Y. Jin) or huangjhedu.cn (J.H. Huang).


Citation styles

APA
Ma, T., Yang, Y., Quan, X., Lu, L., Xia, B., Gao, J., Qi, F., Li, S., Zhao, L., Mei, L., Zheng, Y., Shen, Y., Luo, Z., Jin, Y., Huang, J. (2025). Oxygen carrier in core-shell fibers synthesized by coaxial electrospinning enhances Schwann cell survival and nerve regeneration: Erratum. Theranostics, 15(13), 6255-6256. https://doi.org/10.7150/thno.113747.

ACS
Ma, T.; Yang, Y.; Quan, X.; Lu, L.; Xia, B.; Gao, J.; Qi, F.; Li, S.; Zhao, L.; Mei, L.; Zheng, Y.; Shen, Y.; Luo, Z.; Jin, Y.; Huang, J. Oxygen carrier in core-shell fibers synthesized by coaxial electrospinning enhances Schwann cell survival and nerve regeneration: Erratum. Theranostics 2025, 15 (13), 6255-6256. DOI: 10.7150/thno.113747.

NLM
Ma T, Yang Y, Quan X, Lu L, Xia B, Gao J, Qi F, Li S, Zhao L, Mei L, Zheng Y, Shen Y, Luo Z, Jin Y, Huang J. Oxygen carrier in core-shell fibers synthesized by coaxial electrospinning enhances Schwann cell survival and nerve regeneration: Erratum. Theranostics 2025; 15(13):6255-6256. doi:10.7150/thno.113747. https://www.thno.org/v15p6255.htm

CSE
Ma T, Yang Y, Quan X, Lu L, Xia B, Gao J, Qi F, Li S, Zhao L, Mei L, Zheng Y, Shen Y, Luo Z, Jin Y, Huang J. 2025. Oxygen carrier in core-shell fibers synthesized by coaxial electrospinning enhances Schwann cell survival and nerve regeneration: Erratum. Theranostics. 15(13):6255-6256.

This is an open access article distributed under the terms of the Creative Commons Attribution License (https://creativecommons.org/licenses/by/4.0/). See https://ivyspring.com/terms for full terms and conditions.
Popup Image