Theranostics 2023; 13(15):5597-5598. doi:10.7150/thno.92042 This issue Cite

Erratum

Dual inhibition of PFKFB3 and VEGF normalizes tumor vasculature, reduces lactate production, and improves chemotherapy in glioblastoma: insights from protein expression profiling and MRI: Erratum

Junfeng Zhang1*, Wei Xue1*, Kai Xu1, Liang Yi2, Yu Guo1, Tian Xie1, Haipeng Tong1, Bo Zhou1, Shunan Wang1, Qing Li3, Heng Liu4, Xiao Chen5, Jingqin Fang1, Weiguo Zhang1,6 Corresponding address

1. Department of Radiology, Daping Hospital, Army Medical University, Chongqing, 400042, China.
2. Department of Neurosurgery, Daping Hospital, Army Medical University, Chongqing, 400042, China.
3. Department of Oncology, Daping Hospital, Army Medical University, Chongqing, 400042, China.
4. Department of Radiology, PLA Rocket Force Characteristic Medical Center, Beijing, 100088, China.
5. Department of Nuclear Medicine, Daping Hospital, Army Medical University, Chongqing, 400042, China.
6. Chongqing Clinical Research Center of Imaging and Nuclear Medicine, Chongqing, 400042, China.
*These authors contributed equally to this work.

Published 2023-11-17

Citation:
Zhang J, Xue W, Xu K, Yi L, Guo Y, Xie T, Tong H, Zhou B, Wang S, Li Q, Liu H, Chen X, Fang J, Zhang W. Dual inhibition of PFKFB3 and VEGF normalizes tumor vasculature, reduces lactate production, and improves chemotherapy in glioblastoma: insights from protein expression profiling and MRI: Erratum. Theranostics 2023; 13(15):5597-5598. doi:10.7150/thno.92042. https://www.thno.org/v13p5597.htm
Other styles

File import instruction

Corrected-article in Theranostics, Volume 10, 7245

 

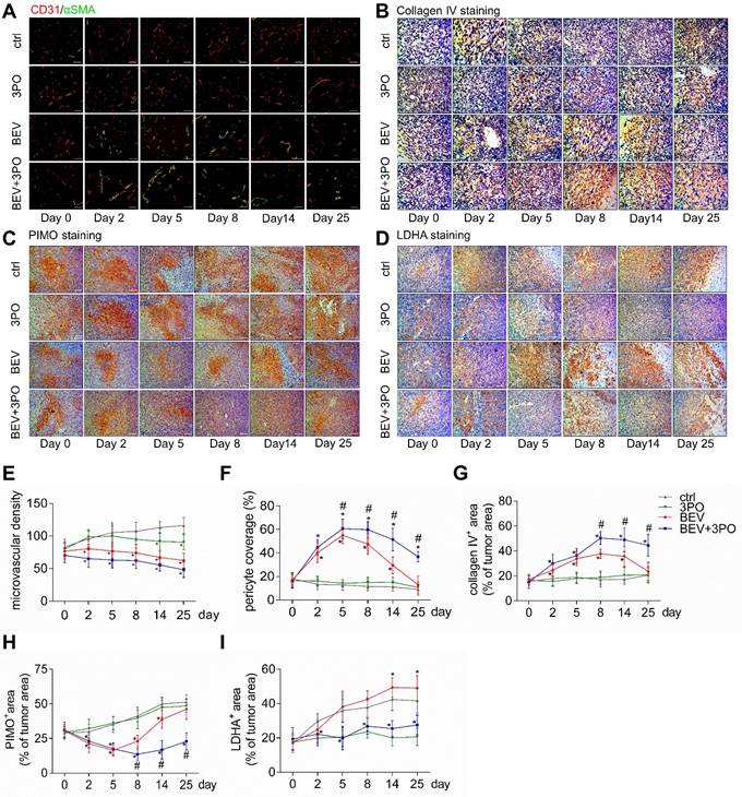
The authors regret that some inappropriate images were contained in Figure 3 from our paper. The immunostaining images of CD31/αSMA, PIMO, collagen IV and LDHA at day 0, day 2, day 14 and day 25 from BEV+3PO, BEV and control groups were mis-pasted when choosing representative images from the large image data for typesetting. The correct version of Figure 3 appears below and these corrections made in this erratum do not affect the original data and conclusions. The authors apologize for any inconvenience that the errors may have caused.

 Figure 3 

Histological analysis of tumors at different time points after treatments. Representative images of double CD31 and αSMA-stained (A), collagenⅣ-stained (B), PIMO-stained (C), and LDHA-stained (D) GBM sections at different time points from different treatment groups (n = 120). The longitudinal assessments of MVD (E), pericyte coverage (F), collagenⅣexpression (G), tumor hypoxia (H), and LDHA expression (I) in the control, 3PO, BEV, and BEV+3PO groups at different time points. Scale bars, 50 μm (A, B), 100 μm (C, D). All data are means ± SD. *P < 0.05, compared with control. #P < 0.05, compared with the BEV group.

Theranostics Image

Author contact

Corresponding address Corresponding author: Weiguo Zhang, M.D., Ph.D. Department of Radiology, Daping Hospital, Army Medical University, Chongqing, 400042, China. Phone: +86-023-68757621; Fax: +86-023-68757621; E-mail: wgzhang01edu.cn.


Citation styles

APA
Zhang, J., Xue, W., Xu, K., Yi, L., Guo, Y., Xie, T., Tong, H., Zhou, B., Wang, S., Li, Q., Liu, H., Chen, X., Fang, J., Zhang, W. (2023). Dual inhibition of PFKFB3 and VEGF normalizes tumor vasculature, reduces lactate production, and improves chemotherapy in glioblastoma: insights from protein expression profiling and MRI: Erratum. Theranostics, 13(15), 5597-5598. https://doi.org/10.7150/thno.92042.

ACS
Zhang, J.; Xue, W.; Xu, K.; Yi, L.; Guo, Y.; Xie, T.; Tong, H.; Zhou, B.; Wang, S.; Li, Q.; Liu, H.; Chen, X.; Fang, J.; Zhang, W. Dual inhibition of PFKFB3 and VEGF normalizes tumor vasculature, reduces lactate production, and improves chemotherapy in glioblastoma: insights from protein expression profiling and MRI: Erratum. Theranostics 2023, 13 (15), 5597-5598. DOI: 10.7150/thno.92042.

NLM
Zhang J, Xue W, Xu K, Yi L, Guo Y, Xie T, Tong H, Zhou B, Wang S, Li Q, Liu H, Chen X, Fang J, Zhang W. Dual inhibition of PFKFB3 and VEGF normalizes tumor vasculature, reduces lactate production, and improves chemotherapy in glioblastoma: insights from protein expression profiling and MRI: Erratum. Theranostics 2023; 13(15):5597-5598. doi:10.7150/thno.92042. https://www.thno.org/v13p5597.htm

CSE
Zhang J, Xue W, Xu K, Yi L, Guo Y, Xie T, Tong H, Zhou B, Wang S, Li Q, Liu H, Chen X, Fang J, Zhang W. 2023. Dual inhibition of PFKFB3 and VEGF normalizes tumor vasculature, reduces lactate production, and improves chemotherapy in glioblastoma: insights from protein expression profiling and MRI: Erratum. Theranostics. 13(15):5597-5598.

This is an open access article distributed under the terms of the Creative Commons Attribution License (https://creativecommons.org/licenses/by/4.0/). See http://ivyspring.com/terms for full terms and conditions.
Popup Image