Theranostics 2023; 13(7):2259-2262. doi:10.7150/thno.81490 This issue Cite

Erratum

Therapeutic ultrasound combined with microbubbles improves atherosclerotic plaque stability by selectively destroying the intraplaque neovasculature: Erratum

Xinzhong Li1,2*, Shengcun Guo1,3*, Tong Xu1, Xiang He1, Yili Sun1, Xiaoqiang Chen1, Shiping Cao1, Xiaoyun Si1, Wangjun Liao4, Yulin Liao1, Yuan Han1 Corresponding address, Jianping Bin1,2 Corresponding address

1. Department of Cardiology, State Key Laboratory of Organ Failure Research, Nanfang Hospital, Southern Medical University, Guangzhou, China.
2. Guangzhou Regenerative Medicine and Health Guangdong Laboratory, 510005 Guangzhou, China.
3. Department of Cardiology, The First Affiliated Hospital of Zhengzhou University, Zhengzhou, China.
4. Department of Oncology, Nanfang Hospital, Southern Medical University, Guangzhou, China.
* Xinzhong Li and Shengcun Guo contributed equally to this work.

Published 2023-4-17

Citation:
Li X, Guo S, Xu T, He X, Sun Y, Chen X, Cao S, Si X, Liao W, Liao Y, Han Y, Bin J. Therapeutic ultrasound combined with microbubbles improves atherosclerotic plaque stability by selectively destroying the intraplaque neovasculature: Erratum. Theranostics 2023; 13(7):2259-2262. doi:10.7150/thno.81490. https://www.thno.org/v13p2259.htm
Other styles

File import instruction

Corrected-article in Theranostics, Volume 10, 2522

 

We regret that the immunohistochemistry images were misplaced and the mark of magnification position was missing in the Figure 3A and Figure 5A. The newly arranged Figure 3 and Figure 5 are shown below. Notably, the correction does not affect the conclusion of our paper. We genuinely apologize to the Editor and the readership of the journal for any inconvenience it may have caused.

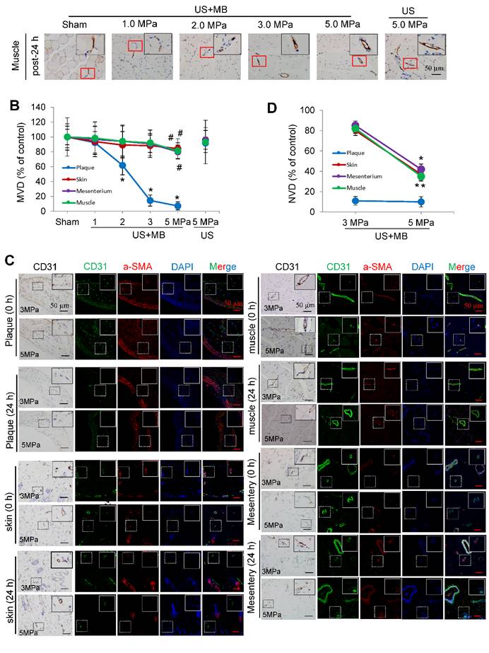
 Figure 3 

Effects of US-MB treatment on microvessels in plaque, skin, mesentery and muscle: Results for various pressures. (A) Representative images of immunohistochemical staining for the endothelial marker CD31 in plaque, skin, mesentery and muscle (bars, 50 μm). (B) Quantitative analysis of the MVD at 24 h after treatment. *p < 0.05, #p < 0.05, vs. the respective sham groups. MVD, microvessel density. (C) Representative images of immunohistochemical staining for CD31 and confocal immunofluorescence of microvessels in plaque, skin, mesentery and muscle stained for CD31 (green) and α-SMA (red) at 0 h and 24 h after treatment (bars, 50 μm). (D) Quantitative analysis of neovessels. *p < 0.05 vs. post 0 h. SMA, smooth muscle actin.

Theranostics Image Theranostics Image
 Figure 5 

TUS-MB treatment reduced intraplaque extravasation of erythrocytes and secondary inflammation. (A) Representative images of immunohistochemical staining for TER-119, hemoglobin, VCAM1, MCP-1 and MMP-2 pretreatment and at 0 h, 24 h and 8 weeks after treatment with TUS-MB at 3.0 MPa (bars, 50 μm). (B) Quantification of the average number of red blood cells. *p < 0.05 vs. pre. #p < 0.05 vs. post-24 h; n = 6 per group. (C) Quantification of the expression of hemoglobin, VCAM1, MCP-1 and MMP-2 at different time points. (D) Representative immunoprecipitation images of VCAM1, MCP-1, MMP-2 and MMP-9 in plaque, skin, muscle and mesentery pretreatment and at 0 h, 24 h, 8 w and 16 w after treatment with TUS-MB at 3.0 MPa (bars, 50 μm). *p < 0.05 vs. pretreatment. #p < 0.05 vs. 24 h posttreatment; n = 6 per group.

Theranostics Image

Author contact

Corresponding address Corresponding authors: Jianping Bin, MD, PhD, Department of Cardiology, State Key Laboratory of Organ Failure Research, Nanfang Hospital, Southern Medical University, 1838 North Guangzhou Avenue, Guangzhou 510515, China. Tel: +86 2061641501; Mobile: (+86) 18680488488, Fax: (+86) 20-87712332; E-mail: jianpingbincom or jianpingbincom; and Yuan Han, MD, Department of Cardiology, State Key Laboratory of Organ Failure Research, Nanfang Hospital, Southern Medical University, 1838 North Guangzhou Avenue, Guangzhou 510515, China. Tel: (+86) 62787090; Mobile: (+86) 13250743873. E-mail: drhanyuancom.


Citation styles

APA
Li, X., Guo, S., Xu, T., He, X., Sun, Y., Chen, X., Cao, S., Si, X., Liao, W., Liao, Y., Han, Y., Bin, J. (2023). Therapeutic ultrasound combined with microbubbles improves atherosclerotic plaque stability by selectively destroying the intraplaque neovasculature: Erratum. Theranostics, 13(7), 2259-2262. https://doi.org/10.7150/thno.81490.

ACS
Li, X.; Guo, S.; Xu, T.; He, X.; Sun, Y.; Chen, X.; Cao, S.; Si, X.; Liao, W.; Liao, Y.; Han, Y.; Bin, J. Therapeutic ultrasound combined with microbubbles improves atherosclerotic plaque stability by selectively destroying the intraplaque neovasculature: Erratum. Theranostics 2023, 13 (7), 2259-2262. DOI: 10.7150/thno.81490.

NLM
Li X, Guo S, Xu T, He X, Sun Y, Chen X, Cao S, Si X, Liao W, Liao Y, Han Y, Bin J. Therapeutic ultrasound combined with microbubbles improves atherosclerotic plaque stability by selectively destroying the intraplaque neovasculature: Erratum. Theranostics 2023; 13(7):2259-2262. doi:10.7150/thno.81490. https://www.thno.org/v13p2259.htm

CSE
Li X, Guo S, Xu T, He X, Sun Y, Chen X, Cao S, Si X, Liao W, Liao Y, Han Y, Bin J. 2023. Therapeutic ultrasound combined with microbubbles improves atherosclerotic plaque stability by selectively destroying the intraplaque neovasculature: Erratum. Theranostics. 13(7):2259-2262.

This is an open access article distributed under the terms of the Creative Commons Attribution License (https://creativecommons.org/licenses/by/4.0/). See http://ivyspring.com/terms for full terms and conditions.
Popup Image