Theranostics 2022; 12(8):3604-3606. doi:10.7150/thno.73372 This issue Cite

Erratum

PTPROt aggravates inflammation by enhancing NF-κB activation in liver macrophages during nonalcoholic steatohepatitis: Erratum

Kangpeng Jin1,2#, Yang Liu1,2#, Yuze Shi3#, Haitian Zhang1,2, YuanYuan Sun3, Guangyan Zhangyuan1,2, Fei Wang1,2, Weiwei Yu1,2, Jincheng Wang1,2, Xuewen Tao1,2, Xin Chen1,2, Wenjie Zhang1,2 Corresponding address, Beicheng Sun1,2 Corresponding address

1. Department of Hepatobiliary Surgery, Nanjing Drum Tower Hospital Clinical College of Nanjing Medical University, Nanjing, Jiangsu Province, P.R. China
2. Department of Hepatobiliary Surgery, The Affiliated Drum Tower Hospital of Nanjing University Medical School, Nanjing, Jiangsu Province, P.R. China
3. Medical School of Southeast University, Nanjing, Jiangsu Province, China, P.R.China
# These authors contributed equally to this work.

Published 2022-4-26

Citation:
Jin K, Liu Y, Shi Y, Zhang H, Sun Y, Zhangyuan G, Wang F, Yu W, Wang J, Tao X, Chen X, Zhang W, Sun B. PTPROt aggravates inflammation by enhancing NF-κB activation in liver macrophages during nonalcoholic steatohepatitis: Erratum. Theranostics 2022; 12(8):3604-3606. doi:10.7150/thno.73372. https://www.thno.org/v12p3604.htm
Other styles

File import instruction

Corrected-article in Theranostics, Volume 10, 5290

 

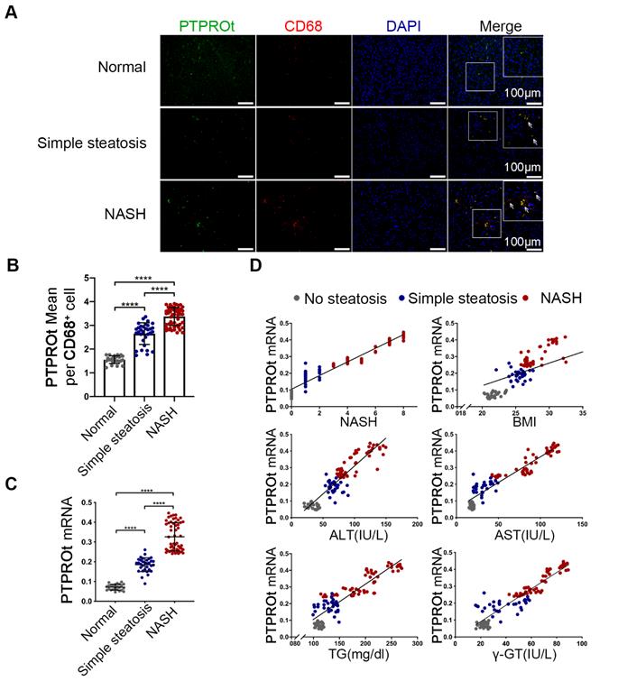
In the original publication, errors were found in Figure 6D and Table S1. During statistics analysis, the Spearman analyze between PTPROt mRNA expression and γ-GT were misused with the data of ALT in Figure 6D and Table S1. The correct figures and table are shown below. The authors confirm that these corrections do not change the result interpretation or conclusions of the article. The authors are deeply sorry and sincerely apologize for any inconvenience or misunderstanding that may have caused.

 Figure 6 

(Corrected figure) Increased PTPROt expression in human fatty liver macrophages is associated with the severity of nonalcoholic fatty liver disease (NAFLD). A. Fluorescence microscopy of PTPROt and CD68 in the section from the liver tissues of individuals without NAFLD (no steatosis; n = 24), with simple steatosis (n = 32), or with NASH (n = 54), described in Table S3. (Green: PTPROt; Red: CD68; Blue: DAPI; Bar = 100 μm). B. Statistical analysis of PTPROt signal points in Figure 6A. C. PTPROt mRNA levels in liver macrophages isolated from the livers of individuals without NAFLD (no steatosis; n = 24), with simple steatosis (n = 32), or with NASH (n = 54), described in Table S3. D. Pearson's comparison analyses of the correlation between PTPROt mRNA levels described in Fig 1.C and NASH (r = 0.9274), BMI (r = 0.6307), serum ALT concentrations (r = 0.8391), serum AST concentrations (r = 0.8739), serum TG concentrations (r = 0.7875) and serum γ-GT concentrations (r = 0.8624) (n = 110). P < 0.0001 for all of these correlations by Spearman's rank correlation coefficient analysis. Abbreviations: ALT: Alanine aminotransferase; AST: Alanine aminotransferase; BMI: body mass index; DAPI: 4',6-diamidino-2-phenylindole; HDL: High Density Lipoprotein; LDL: Low Density Lipoprotein; NASH: nonalcoholic steatohepatitis; PTPROt: Protein tyrosine phosphatase receptor type O truncated isoform; qRT-PCR: quantitative real-time PCR; TG: Triglyceride; γ-GT: γ-glutamyl transpeptidase.

Theranostics Image
 Table A 

Corrected Table S1: The related characteristics of liver tissue samples of human subjects without steatosis, with simple steatosis and with NASH

Theranostics Image

Author contact

Corresponding address Corresponding author: Beicheng Sun, Ph.D., M.D., Department of Hepatobiliary Surgery, Nanjing Drum Tower Hospital Clinical College of Nanjing Medical University, Nanjing, Jiangsu Province, P.R. China; Email: sunbcedu.cn; TEL: 86-25-83105892; FAX: 86-25-86560946 Wenjie Zhang, Ph.D., M.D., Department of Hepatobiliary Surgery, Nanjing Drum Tower Hospital Clinical College of Nanjing Medical University, Nanjing, Jiangsu Province, P.R. China;Email: drzhangwjcom; TEL: 86-025-83105892 FAX: 86-025-83105892


Citation styles

APA
Jin, K., Liu, Y., Shi, Y., Zhang, H., Sun, Y., Zhangyuan, G., Wang, F., Yu, W., Wang, J., Tao, X., Chen, X., Zhang, W., Sun, B. (2022). PTPROt aggravates inflammation by enhancing NF-κB activation in liver macrophages during nonalcoholic steatohepatitis: Erratum. Theranostics, 12(8), 3604-3606. https://doi.org/10.7150/thno.73372.

ACS
Jin, K.; Liu, Y.; Shi, Y.; Zhang, H.; Sun, Y.; Zhangyuan, G.; Wang, F.; Yu, W.; Wang, J.; Tao, X.; Chen, X.; Zhang, W.; Sun, B. PTPROt aggravates inflammation by enhancing NF-κB activation in liver macrophages during nonalcoholic steatohepatitis: Erratum. Theranostics 2022, 12 (8), 3604-3606. DOI: 10.7150/thno.73372.

NLM
Jin K, Liu Y, Shi Y, Zhang H, Sun Y, Zhangyuan G, Wang F, Yu W, Wang J, Tao X, Chen X, Zhang W, Sun B. PTPROt aggravates inflammation by enhancing NF-κB activation in liver macrophages during nonalcoholic steatohepatitis: Erratum. Theranostics 2022; 12(8):3604-3606. doi:10.7150/thno.73372. https://www.thno.org/v12p3604.htm

CSE
Jin K, Liu Y, Shi Y, Zhang H, Sun Y, Zhangyuan G, Wang F, Yu W, Wang J, Tao X, Chen X, Zhang W, Sun B. 2022. PTPROt aggravates inflammation by enhancing NF-κB activation in liver macrophages during nonalcoholic steatohepatitis: Erratum. Theranostics. 12(8):3604-3606.

This is an open access article distributed under the terms of the Creative Commons Attribution License (https://creativecommons.org/licenses/by/4.0/). See http://ivyspring.com/terms for full terms and conditions.
Popup Image