Theranostics 2022; 12(7):3578-3579. doi:10.7150/thno.72945 This issue Cite

Erratum

MicroRNA-23a-3p Inhibits Mucosal Melanoma Growth and Progression through Targeting Adenylate Cyclase 1 and Attenuating cAMP and MAPK Pathways: Erratum

Meng Ma1,2*, Jie Dai1*, Huan Tang1, Tianxiao Xu1, Sifan Yu1, Lu Si1, Chuanliang Cui1, Xinan Sheng1, Zhihong Chi1, Lili Mao1, Xiaowen Wu1, Lu Yang1, Huan Yu1, Siming Li1, Bin Lian1, Bixiang Tang1, Xuan Wang1, Xieqiao Yan1, Xue Bai1, Li Zhou1, Yan Kong1 Corresponding address, Jun Guo1 Corresponding address

1. Key Laboratory of Carcinogenesis and Translational Research (Ministry of Education/Beijing), Department of Renal Cancer and Melanoma, Peking University Cancer Hospital and Institute, Beijing 100142, China
2. Department of Radiotherapy, Beijing Chest Hospital, Capital Medical University, Beijing Tuberculosis and Thoracic Tumor Research Institute, Beijing 101149, China.
*M. Ma and J. Dai contributed equally to this work

Published 2022-4-26

Citation:
Ma M, Dai J, Tang H, Xu T, Yu S, Si L, Cui C, Sheng X, Chi Z, Mao L, Wu X, Yang L, Yu H, Li S, Lian B, Tang B, Wang X, Yan X, Bai X, Zhou L, Kong Y, Guo J. MicroRNA-23a-3p Inhibits Mucosal Melanoma Growth and Progression through Targeting Adenylate Cyclase 1 and Attenuating cAMP and MAPK Pathways: Erratum. Theranostics 2022; 12(7):3578-3579. doi:10.7150/thno.72945. https://www.thno.org/v12p3578.htm
Other styles

File import instruction

Corrected-article in Theranostics, Volume 9, 945

 

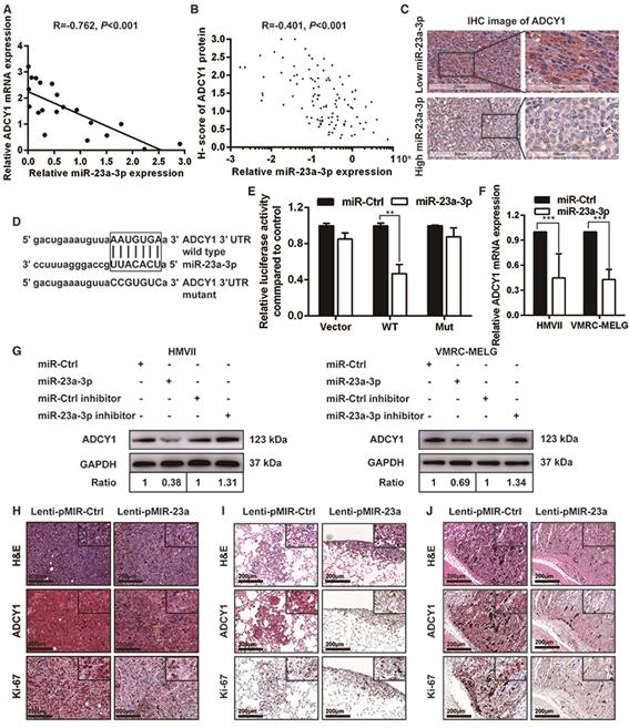
In the initially published version of this article, the H&E image of Lenti-pMIR-23a group in Figure 4H was wrongly attached. We replaced the H&E picture with a correct raw data image and provide a new Figure 4 shown below. The issue described above does not affect the interpretation of the data nor conclusion of this research study. The authors apologize for any inconvenience that this error may have caused.

 Figure 4 

ADCY1 is a direct target of miR-23a-3p. (A) Correlation between ADCY1 mRNA and miR-23a-3p in 20 fresh-frozen MM tissues. Expression of ADCY1 mRNA and miR-23a-3p was measured by qRT-PCR and was normalized to the mean level in three normal mucosal nevi. GAPDH and U6 were used as endogenous controls, respectively. (B) Correlation between ADCY1 protein and miR-23a-3p in 117 FFPE samples. (C) Representative IHC staining images of ADCY1 in patients with low and high miR-23a-3p expression. Bar, 100 mm. (D) Putative miR-23a-3p interaction sites within the 3'-UTR of ADCY1 mRNA are indicated by boxes. Mutations were generated in the complementary site of the ADCY1 3´-UTR for the seed sequences of miR-23a-3p as shown in capital letters. (E) The full length of ADCY1 3'-UTR with putative wild-type (WT) miR-23a-3p-binding site or a binding site mutated at the 3'-UTR region (Mut) were cloned downstream of the CMV promoter in the pMIR-REPORT vector. Luciferase activity was measured after co-transfection of the reporter constructs with WT- or Mut-interacting sites of ADCY1 and miR-23a-3p mimic or miR-Ctrl in HEK293T cells. Data are presented as the mean ± SD of three independent experiments. (F) ADCY1 transcripts level at 48 h after transfection with miR-23a-3p and control as determined by qRT-PCR. GAPDH was used as an internal control. (G) HMVII and VMRC-MELG cells were transfected with miR-23a-3p mimic or inhibitor and the corresponding controls. ADCY1 protein expression after 48 h of transfection was detected by western blot analysis. Band intensities were quantified using ImageJ. (H-J) Tissue sections from subcutaneous xenografts (H), lung metastasis (I), and intra-abdominal metastasis (J) were stained with H&E, ADCY1 and Ki-67. Bar, 50 μm. *P < 0.05, **P < 0.01, ***P < 0.001.

Theranostics Image

References

1. Ma M, Dai J, Tang H, Xu T, Yu S, Si L, Cui C, Sheng X, Chi Z, Mao L, Wu X, Yang L, Yu H, Li S, Lian B, Tang B, Wang X, Yan X, Bai X, Zhou L, Kong Y, Guo J. MicroRNA-23a-3p Inhibits Mucosal Melanoma Growth and Progression through Targeting Adenylate Cyclase 1 and Attenuating cAMP and MAPK Pathways. Theranostics. 2019;9(4):945-960 doi:10.7150/thno.30516

Author contact

Corresponding address Corresponding authors: Jun Guo, M.D., Ph.D., Department of Renal Cancer and Melanoma, Peking University Cancer Hospital & Institute, 52# Fucheng Road, Haidian District, Beijing 100142, China. E-mail: guoj307com; or Yan Kong, M.D., Ph.D., Department of Renal Cancer and Melanoma, Peking University Cancer Hospital & Institute, 52# Fucheng Road, Haidian District, Beijing 100142, China. E-mail: k-yan08com


Citation styles

APA
Ma, M., Dai, J., Tang, H., Xu, T., Yu, S., Si, L., Cui, C., Sheng, X., Chi, Z., Mao, L., Wu, X., Yang, L., Yu, H., Li, S., Lian, B., Tang, B., Wang, X., Yan, X., Bai, X., Zhou, L., Kong, Y., Guo, J. (2022). MicroRNA-23a-3p Inhibits Mucosal Melanoma Growth and Progression through Targeting Adenylate Cyclase 1 and Attenuating cAMP and MAPK Pathways: Erratum. Theranostics, 12(7), 3578-3579. https://doi.org/10.7150/thno.72945.

ACS
Ma, M.; Dai, J.; Tang, H.; Xu, T.; Yu, S.; Si, L.; Cui, C.; Sheng, X.; Chi, Z.; Mao, L.; Wu, X.; Yang, L.; Yu, H.; Li, S.; Lian, B.; Tang, B.; Wang, X.; Yan, X.; Bai, X.; Zhou, L.; Kong, Y.; Guo, J. MicroRNA-23a-3p Inhibits Mucosal Melanoma Growth and Progression through Targeting Adenylate Cyclase 1 and Attenuating cAMP and MAPK Pathways: Erratum. Theranostics 2022, 12 (7), 3578-3579. DOI: 10.7150/thno.72945.

NLM
Ma M, Dai J, Tang H, Xu T, Yu S, Si L, Cui C, Sheng X, Chi Z, Mao L, Wu X, Yang L, Yu H, Li S, Lian B, Tang B, Wang X, Yan X, Bai X, Zhou L, Kong Y, Guo J. MicroRNA-23a-3p Inhibits Mucosal Melanoma Growth and Progression through Targeting Adenylate Cyclase 1 and Attenuating cAMP and MAPK Pathways: Erratum. Theranostics 2022; 12(7):3578-3579. doi:10.7150/thno.72945. https://www.thno.org/v12p3578.htm

CSE
Ma M, Dai J, Tang H, Xu T, Yu S, Si L, Cui C, Sheng X, Chi Z, Mao L, Wu X, Yang L, Yu H, Li S, Lian B, Tang B, Wang X, Yan X, Bai X, Zhou L, Kong Y, Guo J. 2022. MicroRNA-23a-3p Inhibits Mucosal Melanoma Growth and Progression through Targeting Adenylate Cyclase 1 and Attenuating cAMP and MAPK Pathways: Erratum. Theranostics. 12(7):3578-3579.

This is an open access article distributed under the terms of the Creative Commons Attribution License (https://creativecommons.org/licenses/by/4.0/). See http://ivyspring.com/terms for full terms and conditions.
Popup Image