Theranostics 2020; 10(5):2402-2404. doi:10.7150/thno.43075 This issue Cite

Erratum

Dual target gene therapy to EML4-ALK NSCLC by a gold nanoshell-based system: Erratum

Siwen Li1, Yuxi Liu1, Yalan Rui1, Liping Tang2, Samuel Achilefu3, Yueqing Gu1, Corresponding address

1. Department of Biomedical Engineering, School of Engineering, China Pharmaceutical University, 24th Tong Jia street, Nanjing 210009, Jiangsu Province, China. Phone: 86-25-83271046; Fax: 86-25-83271046.
2. Department of Bioengineering, University of Texas at Arlington, Arlington, TX, USA.
3. Department of Radiology, School of Medicine, Washington University in St. Louis, MO, USA

Published 2020-1-18

Citation:
Li S, Liu Y, Rui Y, Tang L, Achilefu S, Gu Y. Dual target gene therapy to EML4-ALK NSCLC by a gold nanoshell-based system: Erratum. Theranostics 2020; 10(5):2402-2404. doi:10.7150/thno.43075. https://www.thno.org/v10p2402.htm
Other styles

File import instruction

Corrected-article in Theranostics, Volume 8, 2621

 

In our paper [1], Figure 1 and Figure 5 should be corrected as follows.

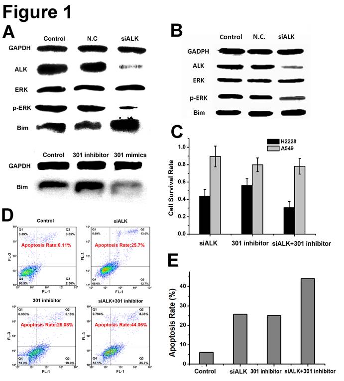
 Figure 1 

The mechanism of treatment target selection and the synergistic effect of gene silencing. (A) Western blot assay after ALK siRNA, miR-301 inhibitor and miR-301 mimics transfection in H2228 cells. (B) Western blot assay after ALK siRNA transfection in A549 cells. (C) Survival of cells treated under the conditions in (A-B) determined by MTT assay. (D) Apoptosis of cells treated under the above conditions assayed by AV-PI kit. (E) Quantitative analysis of (D). Data are given as mean ± SD (n=5). *, P<0.05.

Theranostics Image
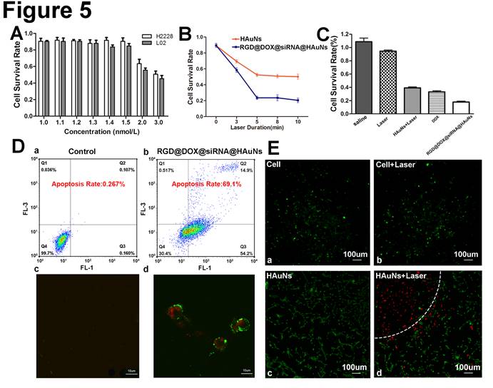
 Figure 5 

Treatment efficacy of RGD@siRNA@MPA@HAuNs at a cellular level. (A) Survival rate of H2228 cells and L02 cells after incubating with different concentrations of bare HAuNs. (B) Survival rate of H2228 cells after incubating with bare HAuNs and RGD@siRNA@MPA@HAuNs with different laser duration times. (C) Survival rate of H2228 cells treated under the above conditions determined by MTT assay. (D) Flow cytometry and laser confocal microscopy examination of the apoptosis of H2228 cells after irradiation of RGD@siRNA@MPA@HAuNs. (E) Laser confocal microscopy of photothermal therapy of HAuNs in H2228 cells; viable cells were stained green with Calcein-AV, and dead cells were stained red with PI. Cells were treated with only the dye (a) as the control group, HAuNs without irradiation (b), irradiation only (c) and HAuNs with irradiation (d). Data are given as mean ± SD (n=5). *, P<0.05.

Theranostics Image

The corrected figures do not affect the original conclusions of the findings.

References

1. Li S, Liu Y, Rui Y, Tang L, Achilefu S, Gu Y. Dual target gene therapy to EML4-ALK NSCLC by a gold nanoshell-based system. Theranostics. 2018;8(10):2621-2633 doi:10.7150/thno.24469

Author contact

Corresponding address Corresponding author: guengineeringedu.cn


Citation styles

APA
Li, S., Liu, Y., Rui, Y., Tang, L., Achilefu, S., Gu, Y. (2020). Dual target gene therapy to EML4-ALK NSCLC by a gold nanoshell-based system: Erratum. Theranostics, 10(5), 2402-2404. https://doi.org/10.7150/thno.43075.

ACS
Li, S.; Liu, Y.; Rui, Y.; Tang, L.; Achilefu, S.; Gu, Y. Dual target gene therapy to EML4-ALK NSCLC by a gold nanoshell-based system: Erratum. Theranostics 2020, 10 (5), 2402-2404. DOI: 10.7150/thno.43075.

NLM
Li S, Liu Y, Rui Y, Tang L, Achilefu S, Gu Y. Dual target gene therapy to EML4-ALK NSCLC by a gold nanoshell-based system: Erratum. Theranostics 2020; 10(5):2402-2404. doi:10.7150/thno.43075. https://www.thno.org/v10p2402.htm

CSE
Li S, Liu Y, Rui Y, Tang L, Achilefu S, Gu Y. 2020. Dual target gene therapy to EML4-ALK NSCLC by a gold nanoshell-based system: Erratum. Theranostics. 10(5):2402-2404.

This is an open access article distributed under the terms of the Creative Commons Attribution License (https://creativecommons.org/licenses/by/4.0/). See http://ivyspring.com/terms for full terms and conditions.
Popup Image